MENÚ UNIDAD
Texto no traducido
- Araba Álava |
- Albacete |
- Alicante |
- Almería |
- Asturias |
- Ávila |
- Badajoz |
- Barcelona |
- Burgos |
- Cáceres |
- Cádiz |
- Cantabria |
- Castellón |
- Ceuta |
- Ciudad Real |
- Córdoba |
- A Coruña |
- Cuenca |
- Girona |
- Granada |
- Guadalajara |
- Gipuzkoa |
- Huelva |
- Huesca |
- Islas Baleares |
- Jaén |
- León |
- Lleida |
- Lugo |
- Madrid |
- Málaga |
- Melilla |
- Murcia |
- Navarra |
- Ourense |
- Palencia |
- Las Palmas |
- Pontevedra |
- La Rioja |
- Salamanca |
- Segovia |
- Sevilla |
- Soria |
- Tarragona |
- Santa Cruz de Tenerife |
- Teruel |
- Toledo |
- Valencia |
- Valladolid |
- Bizkaia |
- Zamora |
- Zaragoza
Texto no traducido
¿Qué es el Instituto de Historia y Cultura Militar?
ORGANIZACIÓN
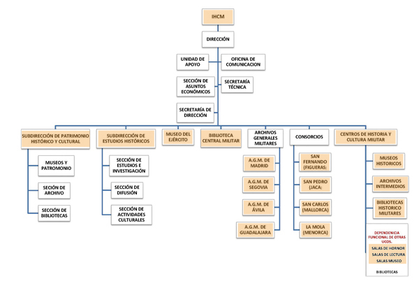
Dependencias del Instituto de Historia y Cultura Militar
El Instituto de Historia y Cultura Militar, bajo la dependencia directa del Jefe del Estado Mayor del Ejército, es un órgano de nivel Dirección integrado orgánicamente en el Cuartel General del Ejército.
Ejerce la dirección del Subsistema Archivístico del Ejército de Tierra como parte del Sistema Archivístico de la Defensa y de la Subred de Bibliotecas del Ejército de Tierra como parte de la red de Bibliotecas de la Defensa.
El Instituto depende funcionalmente de la Subdirección General de Patrimonio del Ministerio de Defensa.
Cometidos y Misiones del IHCM
El Instituto de Historia y Cultura Militar es el órgano responsable de la protección, conservación, investigación y divulgación del patrimonio histórico, cultural, mueble, documental y bibliográfico militar del Ejército de Tierra. Para ello llevará a cabo los siguientes cometidos:
- Asesorar al GE.JEME., en cuanto a las actividades y cometidos de carácter general del Sistema de Acción Cultural, redactando los informes técnicos y propuestas que se soliciten o a propia iniciativa.
- Realizar los programas funcionales que se fijen en el Plan General correspondiente.
- Garantizar la conservación y custodia de los bienes del Patrimonio Histórico Militar.
- Colaborar en la conservación y custodia de los bienes inmuebles del Ejército de Tierra.
- Coordinar la elaboración y actualización de las guías, registros, censos, inventarios, catálogos e índices de los fondos del Patrimonio Histórico del Ejército, así como su informatización.
- Promover el enriquecimiento del Patrimonio Histórico del Ejército.
- Proteger dichos bienes frente al expolio.
- Difundir el conocimiento de los bienes integrantes del Patrimonio Histórico del Ejército.
- Tutelar y garantizar el acceso de todos los ciudadanos a los bienes integrantes del Patrimonio Histórico Militar, sin perjuicio de las restricciones que, por razón de la conservación de los bienes en custodia o de la función de la propia institución, puedan establecerse.
- Facilitar y promocionar el estudio, por parte de investigadores, de los bienes que constituyen el Patrimonio Histórico del Ejército.
- Realizar, respecto a estos bienes, el intercambio de información cultural, técnica o científica con otros organismos civiles o militares, públicos o privados.
- Inspeccionar el funcionamiento de los órganos de ejecución y servicios relacionados con el Patrimonio Histórico del Ejército, con el fin de estudiar su situación y estado.
- Asegurar el cumplimiento de los Reglamentos y Normas de aplicación en los Archivos, Bibliotecas y Museos del Ejército de Tierra.
- Gestionar el depósito en los Archivos, Bibliotecas y Museos Militares, de bienes de propiedad privada o de otras Administraciones Públicas, de acuerdo con las normas que se establezcan.
- Recabar la preceptiva Orden Ministerial para la salida temporal de los bienes custodiados en sus Archivos, Bibliotecas, Museos Militares y todos los demás establecimientos en los que se conservan fondos del Patrimonio Histórico Militar.
- Estudiar las solicitudes de acceso a los documentos excluidos de consulta pública y tramitarlas conforme al vigente Reglamento de Archivos Militares.
- Custodiar los Historiales de las UCO,s., que hayan sido disueltos y llevar al día el de las UCO,s., que existan en cada momento.
- Administrar los recursos presupuestarios que tenga asignados.
- Ejercer la representación del Ejército en los organismos o comisiones específicas relacionados con asuntos de su competencia, que expresamente se le encomienden.
- Dictar y coordinar las instrucciones y normas técnicas de procedimiento específico de los asuntos de su responsabilidad, llevando a cabo las inspecciones o revistas técnicas a todos los órganos del SIACU.
- Archivar, inventariar, redactar y publicar documentos y temas históricos relacionados con la institución militar y la profesión de las Armas.
- Acoger y potenciar los trabajos individuales que versen sobre el pensamiento militar a lo largo de la Historia, instituciones, acontecimientos bélicos, personalidades militares destacadas, usos y costumbres del pasado, etc.
- Difundir la cultura histórico militar de nuestro Ejército, dentro y fuera de él.
- Proponer distintivos y nombres para Unidades.
- Auspiciar las relaciones con los Organismos Públicos y asociaciones civiles y militares relacionados con la Historia en general y con la Historia Militar en particular, así como con las Cátedras especializadas en la materia.
- Impulsar la formación continua del personal de los Archivos, Bibliotecas y Museos del Ejército de Tierra.
- Cualquier otra que por disposición legal o reglamentaria se le encomiende.


