MENÚ UNIDAD
Texto no traducido
- Araba Álava |
- Albacete |
- Alicante |
- Almería |
- Asturias |
- Ávila |
- Badajoz |
- Barcelona |
- Burgos |
- Cáceres |
- Cádiz |
- Cantabria |
- Castellón |
- Ceuta |
- Ciudad Real |
- Córdoba |
- A Coruña |
- Cuenca |
- Girona |
- Granada |
- Guadalajara |
- Gipuzkoa |
- Huelva |
- Huesca |
- Islas Baleares |
- Jaén |
- León |
- Lleida |
- Lugo |
- Madrid |
- Málaga |
- Melilla |
- Murcia |
- Navarra |
- Ourense |
- Palencia |
- Las Palmas |
- Pontevedra |
- La Rioja |
- Salamanca |
- Segovia |
- Sevilla |
- Soria |
- Tarragona |
- Santa Cruz de Tenerife |
- Teruel |
- Toledo |
- Valencia |
- Valladolid |
- Bizkaia |
- Zamora |
- Zaragoza
Texto no traducido
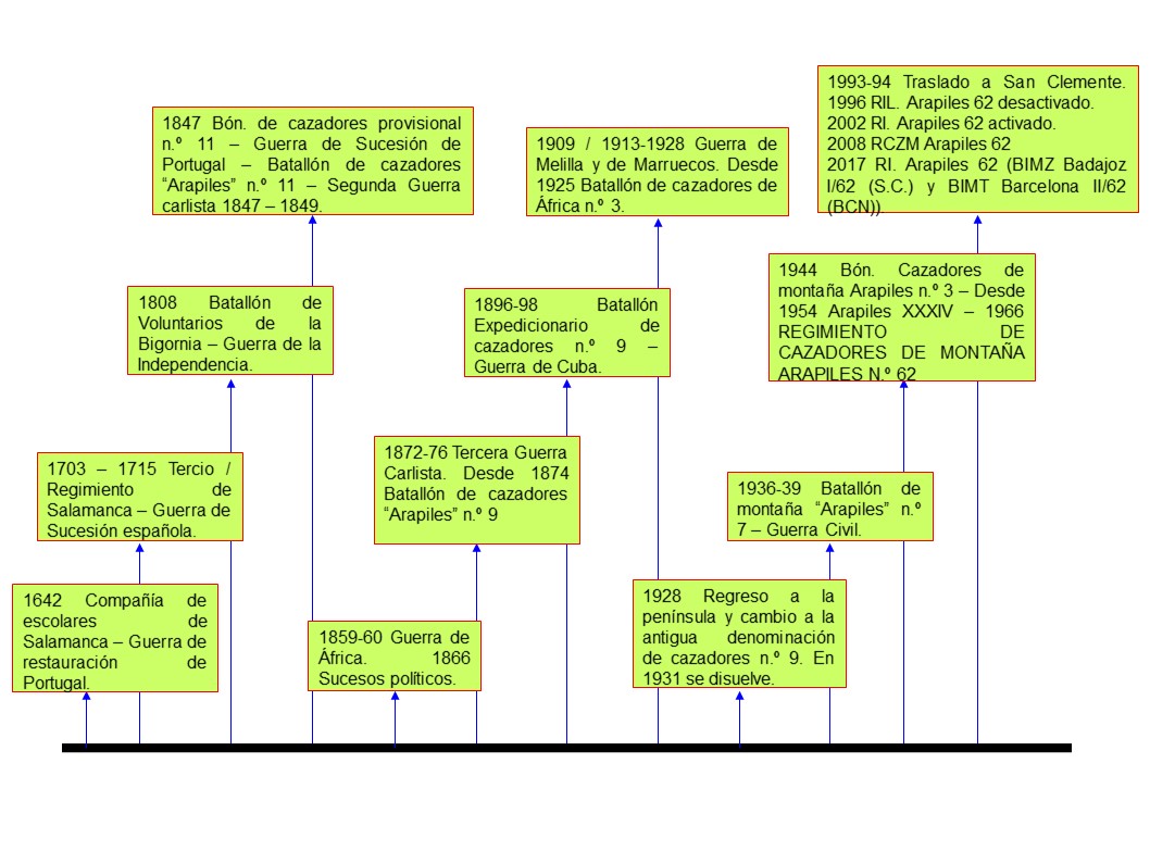
1. Historial de la Unidad

Orígenes: Guerra de Restauración en Portugal (1642-1668)
En el año 1642 durante la Guerra de Restauración de Portugal se ve amenazada la Plaza de Ciudad Rodrigo, a raíz de ello la Universidad de Salamanca crea el 19 de septiembre una COMPAÑÍA DE ESCOLARES, nombrando Capitán de la misma al doctor don García de Porras, financiada dicha Unidad con recursos de la Universidad marcha a Ciudad Rodrigo para defender dicha plaza, disolviéndose en el mes de octubre.
A lo largo del conflicto se volverán a activar intermitentemente en 1663 y 1665 compañías de estudiantes con la denominación de Compañías Escolares de Salamanca por breves períodos de tiempo.
Aunque Salamanca contribuye con voluntarios en otras campañas dentro de la península en los años 1684 y 1690, no se vuelve a crear ninguna Unidad como tal hasta la Guerra de Sucesión.

Batalla de los Arapiles(Salamanca) a la que el Regimiento debe su nombre
Guerra de Sucesión Española (1702-1714)
Durante la pugna por la Corona de España tras la muerte de Carlos II, en 1702 se ordena la creación de varios cuerpos, entre ellos en marzo de 1703 en Ciudad Rodrigo (Salamanca) un Tercio con el nombre de TERCIO DE SALAMANCA, con una fuerza de 600 hombres (PLM y 12 compañías), al mando del Maestre de Campo D. José de Chaves Osorio, actuando contra las portugueses derrotándolos en varias ocasiones. En septiembre de 1704 toma la denominación de REGIMIENTO DE SALAMANCA con un solo Batallón; en 1706 se le aumenta con un segundo “Batallón” gemelo (de compañías de escolares) mientras el Regimiento participa en la campaña de Castilla. En 1707 las Compañías del Gemelo participan en la defensa del sitio de Ciudad Rodrigo, y ese mismo año se cambia la denominación del Regimiento por REGIMIENTO DE SALAMANCA Nº 16, tomando parte en la batalla de Almansa (Albacete) de manera distinguida; en 1710 participa en otra brillante acción en el Asalto a Brihuega (Guadalajara).
Finalizada la campaña en Ciudad Rodrigo se extinguen las Compañías del Gemelo; el Regimiento de Línea lo hará en 1715.
Guerra de la Independencia (1808).
Con el ejército francés ocupando la península, en el mes de mayo la Junta Militar de Salamanca inicia un alisamiento de voluntarios, contribuyendo la Universidad con una Compañía a la que se denomina COMPAÑÍA DE ESTUDIANTES DE LA BIGORNIA (1) de 92 plazas; en el mes de julio dicha Compañía junto con unos mil voluntarios de la Junta forman el BATALLÓN DE VOLUNTARIOS DE LA BIGORNIA, siendo la 1ª Compañía la de los estudiantes, el Mando del Batallón se confirió al primer comandante D. Rafael de Hore. El 23 de julio sale de Salamanca y se incorpora a las tropas de Castilla la Vieja disolviéndose a finales de diciembre.
Al mismo tiempo en agosto de 1808 parte de Madrid el segundo Gemelo de este Cuerpo denominado REGIMIENTO DE VOLUNTARIOS DE SALAMANCA de 1500 plazas. Participa en la batalla de Espinosa de los Monteros (Burgos) encuadrado en el 6º Ejército de la Izquierda el 10 de noviembre y en la batalla de Bubierca (Zaragoza) el 29 de noviembre.
Se disuelven estas unidades a finales de año y su personal pasa a cubrir bajas y completar otras Unidades como el Batallón de Voluntarios Alba de Tormes y el Batallón de Honor de la Real Universidad de Toledo entre otras.
Restauración, expedición a Portugal y 2ª Guerra Carlista (1847-1849).
En 1847 se restauró con motivo de la expedición a Portugal, denominándose inicialmente Batallón Provisional Nº 11, nombre que, por R.O. de 16 de agosto cambiaría por el de Batallón de Cazadores de Arapiles Nº 11, en conmemoración a la Batalla de ese nombre. El Batallón se formó con tres Compañías del Regimiento Bailén Nº 24 y dos del Regimiento Galicia Nº 19. Este hecho originó que en el primer escudo del Arapiles figuraran armas de aquellas Unidades. En la citada expedición a Portugal, para la que fue designado el 28 de mayo, actuó bajo el mando del General D. Manuel de la Concha. Entró en Quintenilla, el primer pueblo de territorio portugués, el día 9 de junio, y el 25 del mismo mes, junto con el resto de la División, participó en el sitio de Oporto. Rendida esta plaza, pasó a prestar servicios de guarnición en la misma, hasta que el 14 de agosto regresó a España, siendo destinado e Cataluña para participar en la guerra carlista.
Desde el 28 de septiembre de 1847, en que entró en Barcelona y se ubicó en Mataró, hasta el 22 de agosto de 1849, participó en la guerra, en la zona de Cataluña y Aragón. Cabe destacar, entre otras acciones, las que realizo contra las facciones de Estartús en San Pedro de Torelló (Barcelona – 1847); Altamiras en Prats de Llusanes (Barcelona – 1847); Manuel de Hostalnou en Moyà (Barcelona – 1847); captura de la partida del cabecilla Sabater en el Montseny (1847); Masgoret en Bonastre (Tarragona – 1848); Pozas en San Feliu de Codinas (Barcelona -1848); Castell en las peñas y bosques de la Salga y Tallada (1848); Ramonet en Barbastro (Huesca - 1848); Tristán y Viella en Fornols (Lérida – 1849). El 22 de agosto lo encontramos de guarnición en Barcelona, donde permaneció hasta el mes de diciembre, que fue destinado a Olot (Gerona).
Guerra de África (1859-1860).
En noviembre de 1858, embarcó en Jerez de la Frontera con destino a Ceuta, para intervenir en la guerra de África. En esta campaña cabe destacar su actuación en la acción de Sierra de Bullones y Reducto de Isabel II (1859), en la que el Batallón de Cazadores Arapiles fue el primero que llegó al sitio del combate, y en los momentos difíciles y decisivos atacó al enemigo a la bayoneta, haciéndole huir. Por esta acción k, su jefe, el Comandante D. José Santapau, fue ascendido a Coronel en el mismo lugar del combate. Hay que resaltar su participación en la Batalla de Castillejo (1860), en la que, cargando sobre el enemigo con inaudita intrepidez, consiguió la victoria. En su parte oficial, el General O’Donell decía, entre otras cosas: “contribuyó a la victoria la llega del General Zabata con los Batallones de Simancas, Arapiles y Saboya, pues , lanzándoles decididamente al enemigo y uniendo sus esfuerzos a los del General Conde de Reus, compartió con él la gloria de esta brillante hecho de armas”. Combatió también junto a los Batallones de Llerena, Simancas y Figueras, al mando del General Prim, en Cabo Negro, alcanzando la gloria imperecedera en las Batallas de Tetuán y Wad-Ras, arrojando al enemigo de sus últimas posiciones. Terminada la campaña, embarcó en Ceuta el 30 de abril de 1860, con destino a Barcelona, adonde llegó el 23 de mayo junto con un Batallón de Voluntarios Catalanes.
Tercera guerra carlista (1872-1876).
En 1872 intervino en la segunda guerra carlista, formando parte del Ejército del Norte, el las operaciones de Álava, Guipúzcoa y Vizcaya con gran brillantez y en junio penetró en Navarra tomando a la bayoneta toas las posiciones enemigas. En julio pasó a Cataluña, destacando en las acciones de San Pedro de Torelló (Barcelona), San Hilario de Sacalm (Gerona) y en La Sellera y Sallent, también en Gerona.
Durante el año 1873 descolló su bizarría en Viladrau, Santa Pau, Tortellá, Santa Coloma de Farnés, Bañolas y Castellfollit de la Roca, todas en la provincia de Gerona. En 1874, se distinguió en Blancfort (Lérida). En 1875, obligó al enemigo a desalojar las trincheras de la Sierra de Sobillas en la toma de Ripio; intervino en la toma del Castillo Miravet (Tarragona), que dominaba los pasos del Ebro, obligando a rendirse a su guarnición; en el ataque la plaza de Cantavieja (Teruel), fuertemente fortificada, distinguiéndose la 2º Compañía del Batallón, que obligó a rendirse a la guarnición; destaco en el sitio y toma de la Seo de Urgel (Lérida), cayendo la plaza y los tres fuertes existentes en ella. En 1876 intervino en la Batalla de Peña Plata, en la que brilló por su bien demostrado arrojo y bravura, así como en las acciones de Palomeras de Vera y Echalar (Navarra).
Guerra de Cuba (1896-1898).
En 1896 fue destinado a la campaña de Cuba, con el nombre Batallón Expedicionario de Cazadores Arapiles Nº 9, adonde se trasladó el 2 de mayo, formando parte de la columna mandada por el Coronel D. Julián Suárez Inclán. Una vez allí, avanzó desde Camagüey por Trinidad, y en Richondo sostuvo fuego con el enemigo. Pasó después a Marrianuga, cometiendo con brillantez en las tomas de Rubí. En 1897 tomó parte en las acciones de Tumba (La Habana), Carambola (Pinar del Río), Placetas (Santa Clara) y Asiento de Cabuya (Camagüey), donde derrotó y arrojó al enemigo de sus posiciones. En esta última acción el solado D. Filomeno Sánchez Rubio fue premiado con la Cruz Laureada de San Fernando en la Haban rumbo a España, desembarcando en Málaga el 12 de diciembre a finales de este mes se disolvió el Batallón Madrid.
En 1899 se organizó de nuevo con el nombre de Batallón de Cazadores de Arapiles Nº 9, permaneciendo de guarnición en Madrid.
Guerra de Melilla (1909).
En julio de 1909 fue destinado a la Campaña del Rif, saliendo de Madrid el día 22 de dicho mes y desembarcando en Melilla el día 24. Fue sobresaliente la acción del Batallón que, formando parte de la Brigada de Cazadores de Madrid, combatió parapetado en las estibaciones del Gurugú, conocidas por Barranco del Lobo, donde tras un trágico combate perdió su Teniente Coronel, Oficiales, Clases y Solados, causó gran número de bajas en el enemigo y puso al resto en precipitada fuga. Terminada la campaña, el 16 de enero de 1910 embarcó en Melilla. Una vez en la Península se dirigió a Madrid, donde desde Leganés, el día 22, hizo su entrada triunfal con la Brigada de Cazadores a la que pertenecía.
Guerra de Marruecos (1913-1928).
En el mes de mayo de 1913 se le destinó a Ceuta, donde permaneció hasta 1928, combatiendo con brillantez en la guerra de Marruecos, destacando en numerosas actuaciones, como la de la loma Arapiles en junio de 1913, a las afueras de Tetuán, desde la que protegió el repliegue de una columna, tomando en varias ocasiones dicha loma dominante, designándose a partir de entonces en la cartografía militar como la loma Arapiles.
En 1925 pasó a Tetuán, donde a finales de marzo asume la denominación de Batallón de Cazadores de África Nº 3. En septiembre cooperó en el desembarco y toma de Alhucemas (Melilla), para cuya acción ostento el mando conjunto de las fuerzas del territorio el General Primo de Rivera El General Sanjuro mandaba las fuerzas de tierra y el Almirante Yolifm la escuadra. Es de destacar también la actuación en las acciones de Malmusi y Cuernois de Xauen, así como en la toma de los destacamentos Sector de Axisr, refugio de Abd-el-Krim., Ya en 1926, tomó parte en las operaciones de la Rocosa y la Meseta de Azotar. Días después participó en apoyo de las fuerzas del Teniente Coronel Varela en la ocupación de los Morabos del Cañón. Terminó la campaña de Tetuán. Por disposición del 11 de octubre de 1928, fue destinado a la Península, pasando a constituir junto con los demás Batallones repatriados una reserva de nuestro Ejército en Marruecos, quedando de guarnición en la Línea de la Concepción.
Extinción y Guerra Civil.
En junio de 1929, recuperó su tradicional nombre de Batallón de Cazadores Arapiles Nº 9.
En el año 1931 fue extinguido en la Línea de la Concepción, pasando su fuerza al Regimiento de Infantería Nº 15, en Algeciras.
En el año 1935 se dispuso que el Batallón de Montaña Nº 7 de guarnición en Estella (Navarra), tomase la denominación de Batallón de Montaña Arapiles Nº 7, continuando de guarnición en Estella.
Con motivo de la guerra civil, entre 1936 y 1939, de este Batallón se formaron en el transcurso de la Guerra 7 Batallones con el mismo nombre y numerados 1º, 2º, 3º, 4º, 5º, 7º y 10º. Dos de ellos obtendrán la Medalla Militar Colectiva.
Vista Aérea del acuartelamiento donde estuvo destacado el regimiento en la Seo de Urgel
Los Batallones de cazadores de Montaña (1944-1965).
Por decreto de 21-XII-43 (D.O. Nº 1 de 1944) se constituyeron con el Regimiento Nº 16 los Batallones de Navarra Nº 1, Albuera Nº 2 y Arapiles Nº 3, que a su vez tomaron la Agrupación de Montaña Nº 1. El Batallón Arapiles quedó de guarnición en la Seo de Urgel (Lérida), donde el 23 de julio de 1944 el Obispo de la Seo de Urgel, Doctor Iglesias Navarri, bendijo la bandera que el Ayuntamiento le ofreció, actuando como madrina Dª Carmen Llangort Peral.
En octubre de 1944, el Batallón se desplazó al Pallars y al valle de Arán, tomando parte en las acciones contra los maquis, regresando en 1946 a la Seo de Urgel.
El año 1951 pasó el Batallón a formar parte del Regimiento de Cazadores de Montaña Nº 12 en unión de los BCM. Alba de Tormes y Brunete XXXIII; en 1954 cambió de numeración tomando el nombre de Batallón de Cazadores de Montaña Arapiles Nº XXXIV. En enero de 1960, el mencionado Regimiento de Cazadores de Montaña Nº 42, con los Batallones de Cazadores de Montaña Arapiles XXXIV, Alba de Tormes XXXV y Bruenete XXXVI.
Unidad lista para ser revistada, La seo de Urgel
El Regimiento de Cazadores de Montaña Arapiles 62 (1966-1996).
En 1965, los tres Batallones se fusionaron pasando a constituir el Regimiento de Montaña Arapiles Nº 62, de guarnición en la Seo de Urgel, con un solo Batallón el Alba de Tormes Nº XXXV. El 6 de abril de 1969 se entregó la nueva Bandera al Regimiento, oficiando la ceremonia el Obispo de la Seo de Urgel, Doctor Iglesias Navarri, y actuando como madrina D.ª Consuelo Ortega de Galindo.
El 19 de octubre de 1983 se hizo entrega de una Bandera por el Ayuntamiento de la ciudad, actuando como madrina Dª María Adsera de Alviñá.
En enero de 1987 se integró en el Regimiento el Batallón de Cazadores de Montaña Cataluña Nº IV, de guarnición en Berga (Barcelona), quedando el Regimiento constituido por una Plana Mayor y dos Batallones, el Alba de Tormes Nº XXXV y el Cataluña Nº IV.
En 1989, por I.G. 9/88 del E.M.E. (5ª División) de fecha 30 de mayo, cambiaron su numeración por la de I/62 y II/62, respectivamente.
En enero de 1993, la Plana Mayor del Regimiento se trasladó al Acuartelamiento General Contreras (Tarragona), integrándose en el Regimiento el Batallón de Cazadores de Montaña Badajoz IV/63, que pasó a denominarse BCZM. Badajoz II/62; el BCZM. Alba de Tormes I/62 se traslado a la Base Militar Álvarez de Castro, al igual que el BCZM Cataluña II/62 que pasa a formar parte del RCZM Barcelona Nº 63, denominándose BCZM. Cataluña IV/63.
Al año siguiente se traslada el Mando y la PLMM del Regimiento junto con el BCZM Badajoz II/62 al Acuartelamiento General Álvarez de Castro, reuniéndose con el Alba de Tormes I/62.
Las reorganizaciones (1996-2007).
A partir del año 1996 con motivo del Plan Norte se desactiva el Regimiento pasando a ser RIL Arapiles 62, constituido por una plana mayor reducida como Núcleo de Control de Material, hasta noviembre de 2002.
En noviembre de 2002 por adaptación orgánica (IG. 07/02) se activa nuevamente el Regimiento como Regimiento de Infantería Arapiles 62, con los Batallones Badajoz I/62 (en San Clemente) y Barcelona II/62 (en Barcelona), recogiendo el personal y material del extinto Regimiento Barcelona 63. Como consecuencia de esta adaptación orgánica desaparecen los Batallones Alba de Tormes y Cataluña.
Del 22 de mayo al 21 de septiembre de 2005 participa el Regimiento en la operación de Paz Althea, destacándose parte de su personal al aeropuerto de Mostar en Bosnia-Herzegovina como integrante de SPFOR XXV.
Desfile en Berga
De nuevo RCZM Arapiles 62 (2008-2016).
En diciembre de 2007 por reorganización del Ejército de Tierra (NG. 05/07) se transforma nuevamente en REGIMIENTO DE CAZADORES DE MONTAÑA “ARAPILES” Nº 62, integrándose en la BRCZM “Aragón” I, posteriormente Jefatura de Tropas de Montaña.
Entre los meses de noviembre de 2009 y marzo de 2010 participa en la misión ISAF al formar la Unidad Base de la Agrupación Expedicionaria de ASPFOR XXIV, destacado en Qala-e-Now (provincia de Badghis-Afganistán). En dicha misión en el transcurso de una misión de reconocimiento, y como consecuencia de un atentado de los insurrectos fallece el Soldado D. Jhon Felipe Romero Meneses, perteneciente al Batallón de Maniobra (BCZM “Barcelona” IV/62), a quien se le otorga a título póstumo la Medalla al Mérito Militar con distintivo rojo. También se concede al Capitán D. Antonio Muñoz Galdeano (Jefe de la Cía. de Protección del PRT ( BCZM “Badajoz” III/62) la misma condecoración.
En el último lustro se ha participado en las misiones de Mali, Somalia, Senegal e Irak, principalmente con cuadros de mando.
El Regimiento de Infantería Arapiles 62 (2017).
Desde el 1 de enero de 2017 el Arapiles se ha transformado en Regimiento de Infantería como consecuencia de la reorganización del ET. Sus Batallones también se han transformado, dejando de ser cazadores de montaña para adquirir sus capacidades de Batallón de infantería mecanizada el Badajoz I/62, y de Batallón de infantería motorizada el Barcelona II/62.

2. RECOMPENSAS
COLECTIVAS:
- Medalla conmemorativa de Villaviciosa y Brihuega de 1710 (Guerra de Sucesión) (R.O. de 10 de febrero de 1911).
- Cruz de distinción del 6º Ejército o de la izquierda 1808 (Guerra de la Independencia) (concedida por R.O. de 10 de mayo de 1915).
- Cruz de distinción de Bubierca 1808 (R.O. de 30 de mayo de 1916).
- Medalla militar Colectiva a la 1ª y 2ª Cía,s del 2º Batallón de Montaña Arapiles nº 7 1936 Alto del León (O.C. 24 de abril de 1937).
- Medalla militar colectiva al 5º Batallón del Arapiles 1938 Valle del Cinca y Cinqueta (O.C. 23 de julio de 1938)
INDIVIDUALES:
- 8 Laureadas de San Fernando.
- 1 Cruz de Plata de San Fernando
- 7 Medallas Militares Individuales
- 2 Medallas al mérito militar con distintivo rojo.
- 1 Ascenso a Coronel.
- 1 Cruz de 1ª Clase de la Orden Civil de Beneficiencia
CORBATAS EN CAMPAÑA:
- Guerra de Restauración en Portugal (1640-1668).
- Guerra de Sucesión (1702-1714).
- Guerra de la Independencia (1808-1814).
- Sucesos políticos y 2ª Guerra Carlista (1841-1868).
- Guerra de Sucesión Portuguesa (1847-1848).
- Guerra de África (1859-1860)
- 3ª Guerra Carlista (1872- 1876)
- 2ª Guerra de Cuba (1879- 1897)
- Guerra Hispano-Norteamericana (1898- 1899)
- Guerra de Marruecos (1909-1926)
- Guerra Civil (1936-1939)


